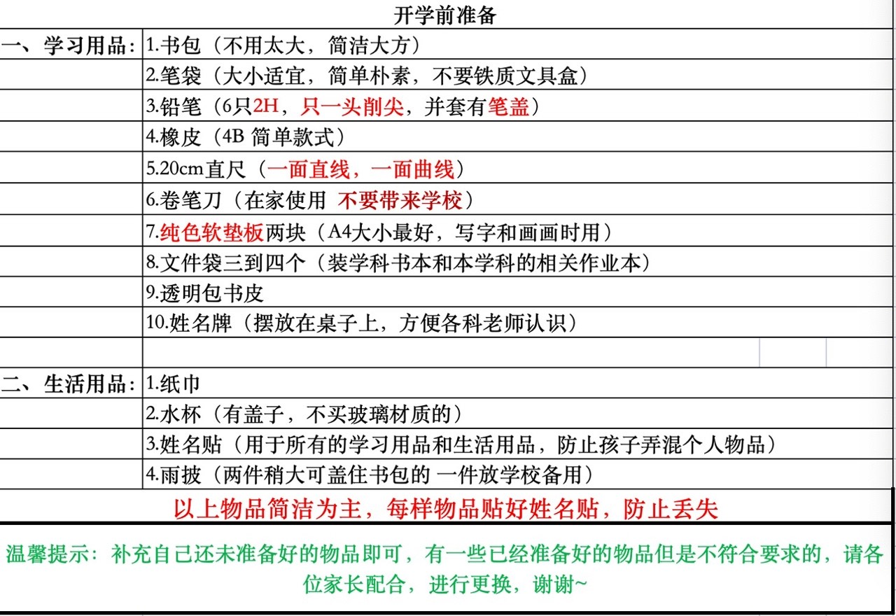
由 季宏言 | 周六, 08/31/2024 - 15:18 这个月再次参加了孩子的入学家长会,上次参加家长会还在上次(手动狗头),时光匆匆如白驹过隙(怎么感觉回到了写作文的时代),3年的幼儿园时光不知不觉间悄然流逝,如今孩子依然长大,马上就要步入到小学的生活了。往日记忆零星在目,但是回忆到具体的一天却早是空白。现在孩子好像确实麻烦,看老师发的入学准备,各种准备东西琳琅满目,我媳妇都在说,孩子上个学准备的东西倒是不少。。。什么铅笔,笔帽,橡皮,餐板,写字板等等 文章类型 月记 前一篇:24-07 忙碌的七月 后一篇:24-9 超开心 添加新评论 You must have JavaScript enabled to use this form. 您的名字 电子信箱 此字段内容将保密,不会被其他人看见。 主题 评论 关于文本格式 Leave this field blank
添加新评论